|
总共有三个步骤(本站所有的申请步骤与此类似)。
一、首先请登录会员,如果您还没有申请会员,请按以下步骤申请:
1、点击网页上方的"注册"这个按钮进入注册页面。
2、填入注册资料,然后点击"注册",即可完成。
3、申请完成以后,请输入您的用户名称和密码登录本站。
二、选择您需要的企业邮局。
1、点击本站左上角的"申请邮局"进入邮局列表页面。如下图所示:
2、选择您需要的邮局,交点击"立即订购"按钮,如下图所示:
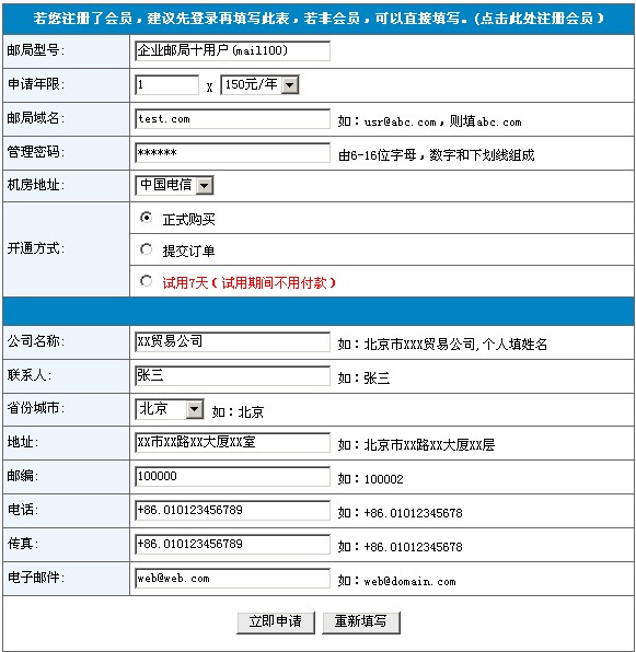
三、填写申请资料并确认提交
注意:如果您的会员号里有足够的款,开通方式可以选择"正式购买",这样,邮局可以马上开空,并且马上投入使用。(前提是您的域名已经正确解析到了该邮局IP
)
填写完成后点击"立即申请",再次点击"确定"

此时您将看到订单提交的结果,如果您的帐户上有足够款项,并且您选择的注册方式是"正式购买",那么邮局将马上开通成功并扣除购买款项,如果您选择的开通方式是"只交订单",那么空间并没有真正开通,只是提交到了我们的申请订单里,这时,您需要按"汇款方式"办理汇款,并通知我们,我们将马上为您办理后续事宜。完全不用您自己操心。

|